Skip to main content
Summer Institutes
Department of Biostatistics
User
Log in
Main navigation
Home
Courses
Institutes
SISBID
SISCER
About
Contact Us
Participant Information
Archives
Main navigation
Home
Courses
Institutes
SISBID
SISCER
About
Contact Us
Participant Information
Archives
SISCER 2026 Module 6
Multi-state models for time-to-event data, with applications to clinical research
Module info
Location
Online
Meeting Times
Mon, Jul 13, 8:30am-12pm
PDT
Tue, Jul 14, 8:30am-12pm
PDT
Wed, Jul 15, 8:30am-12pm
PDT
Registration Fees
Regular Price
$550
Acad/Gov't/Non-Profit
$400
Early Pricing in Effect
Instructors
Terry Therneau
CR2606: Multi-state models for time-to-event data
Add to cart
Home
Institutes
SISCER2026
CR2606
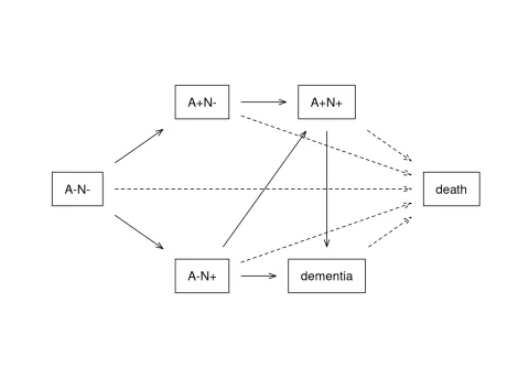
Module description coming soon!
Terry Therneau
Professor of Biostatistics
Mayo Clinic
Terry Therneau at mayo.edu